切换区域和部门
门户网站
中文
英语/English
越南语/Tiếng Việt
泰语/ฉบับภาษาไทย
区县网站
城中区
鱼峰区
柳南区
柳北区
柳江区
柳城县
鹿寨县
融安县
融水苗族自治县
三江侗族自治县
市委部门
监察委员会
市委组织部
市委统战部
市委政法委
市委政策研究室
市委编办(绩效办)
市委市直机关工委
市委老干部局
市委党史研究室
市委党校
市政府部门
市发展改革委
市工业和信息化局
市教育局
市科技局
市民宗委
市公安局
市民政局
市司法局
市财政局
市人力资源社会保障局
市自然资源和规划局
市生态环境局
市住房城乡建设局
市交通运输局
市水利局
市农业农村局
市商务局
市文化广电旅游局
市卫生健康委
市退役军人事务局
市应急管理局
市审计局
市外事办
市市场监管局
市体育局
市统计局
市林业和园林局
市国动办
市园区办
市数据局
市医保局
市城市管理局
市行政审批局
市国资委
园区/开发区
柳东新区管委会(高新区管委会)
北部生态新区管委会(阳和工业新区管委会)
事业机构部门
市投资促进局
市机关事务管理局
市发展研究中心
市接待办
市地方志办
市供销社
市住房公积金中心
市莲花山保护中心
中央区直部门
国家税务总局柳州市税务局
群团组织
团市委
市妇联
市科协
市社会科学界联合会
市红十字会
市文联
市残联
市总工会
市工商业联合会
市贸促会
民主党派
柳州民进
事业单位
公共资源交易服务中心
市土地交易储备中心
市档案信息网
网站支持IPv6
养老服务专区
简繁切换
微信公众号
智能问答
无障碍浏览
用户空间
欢迎访问广西柳州柳南区人民政府网站!
搜索
首页
领略柳南
柳南概况
美丽柳南
幸福柳南
图景柳南
城市日历
政府信息公开
政策文件
政府信息公开指南
政府信息公开制度
政府信息公开目录
法定主动公开内容
政府信息公开年报
依申请公开
区政府领导
网上办事
柳南区政务服务网
龙城云APP
公共服务
一件事服务
常用查询
知识库
点我快办
便民直通车
互动回应
政民互动
民意征集
政策解读
热点回应
新闻发布会
在线访谈
智能问答
网上信访
数据专题
数据发布
精彩专题
数据驾驶舱
当前位置:
首页
>
网上办事
>
公共服务
>
住房保障
>
服务导航
>
住房公积金
>
我要看
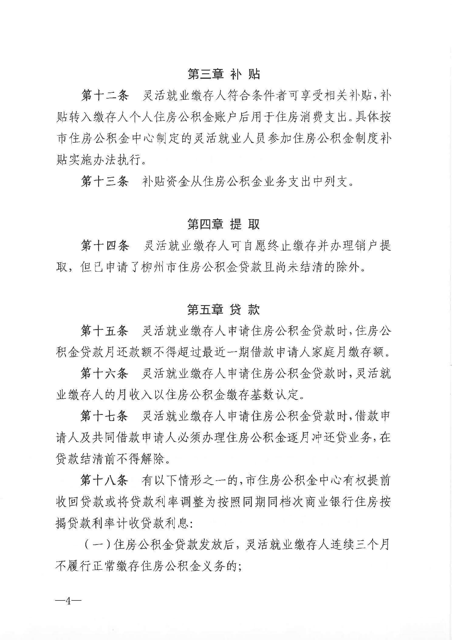
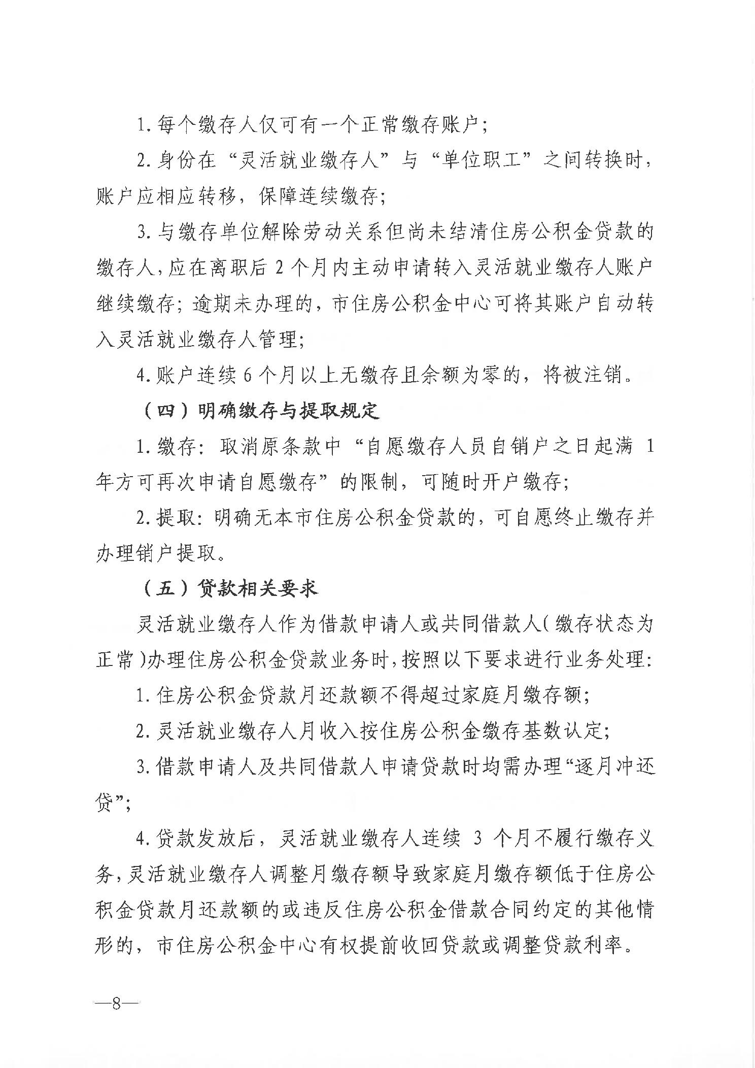
柳房金函〔2026〕2号关于征求《柳州市灵活就业人员参加住房公积金制度管理办法(征求意见稿)》意见的函
来源:柳南区住房和城乡建设局 | 2026-03-04 16:00 | 作者:
相关附件:
相关文档:
关联政策:
打印
关闭
分享本页面至:
我要看
首页
领略柳南
新闻中心
政府信息公开
网上办事
互动回应
数据专题
柳房金函〔2026〕2号关于征求《柳州市灵活就业人员参加住房公积金制度管理办法(征求意见稿)》意见的函
来源:柳南区住房和城乡建设局
时间:2026-03-04 16:00
相关附件:
相关文档:
关联政策:
关于我们
|
法律声明
|
网站地图
|
网站帮助
|
意见建议
|
联系我们
主办单位:柳南区人民政府
承办单位:柳南区发展和改革局
地址:柳州市柳南区潭中西路10号柳南区政府元信大楼11楼
电话:0772-3725701
邮箱:lnqfgj@163.com
桂ICP备14001492号-1
桂公网安备 45020402000030号
网站标识码:4502040001